蒸汽加热反应釜
一.适用范围:
蒸汽加热反应釜具有加热迅速、耐高温、耐腐蚀、卫生、无环境污染、使用方便等特点,广泛应用于石油、化工、橡胶、农药、染料、医药、食品等行业,用来完成硫化、烃化、聚合、缩合、硝化、氢化、等工艺过程。
二.工作原理:
蒸汽加热反应釜是将蒸汽通入反应釜夹套内部,将蒸汽散发出的热量传入釜体内部,釜内物料在搅拌的辅助作用下进行吸热反应。蒸汽可在夹套、盘管及半盘管当中形成通路,其中以半盘管的加热效果最为理想;蒸汽加热的另一种加热方式是将蒸汽直接通入釜体内物料当中进行直接加热。
三.型号:

四.功能及特点:
环保:是一种节能环保型反应釜。
传热性能好:具有良好的传热性能。
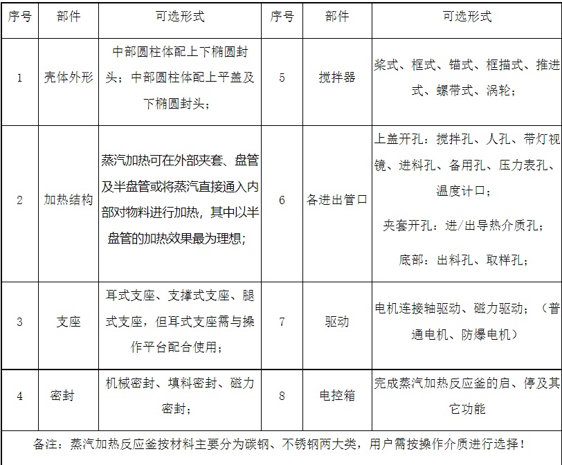
五.重要组成部件:
主要由筒体、夹套、加热系统、支座、密封、搅拌器、各进出管口、驱动及电控箱等构成。

六.蒸汽加热反应釜的保养与维护:
避免超温、超压、超载进行工作。
釜体内部及夹套内的压力应缓慢过度。
安全阀是蒸汽加热反应釜的安全配套设施,定期对安全阀进行校验,如不合格必须更换。
釜体表面如出现锈蚀、裂纹等危害性缺陷时应及时进行检定,在允许的前提下进行修补,否则应更换。










客服1